Tipps von unseren Profis
Unser Zentrum für Lehren und Lernen (ZLL) organisiert regelmäßig Workshops zu Themen wie Zeitmanagement, Lernmethoden, Lehrmethoden und vielem mehr. Außerdem unterstützt das ZLL Lehrende bei der Entwicklung, Durchführung und Weiterentwicklung zeitgemäßer und innovativer Lehrformate.
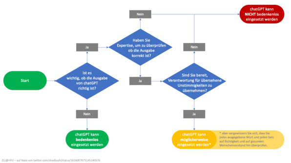
Soll ich es wirklich machen, oder lass ich es lieber sein?
Wer oder was ist ChatGPT?
ChatGPT ist eine textgenerierende künstliche Intelligenz, die von der amerikanischen Firma OpenAI als Software in der Cloud bereitgestellt wird. Sie ist über den Browser für jeden (mit einem Account) zugänglich und nutzbar und kann auch über eine Webschnittstelle (API) in andere Technologien integriert werden (beispielsweise nutzen einige Online-Chat-Plattformen wie Facebook Messenger, Telegram oder WhatsApp u.a. ChatGPT). Als textgenerierende KI nutzt ChatGPT komplexe Algorithmen, um Texte auf Grundlage von Mustern in einem großen Korpus (extrem viele Texte) von Trainingsdaten zu generieren.
ChatGPT kann so beispielsweise Textzusammenfassungen, Übersetzungen und Autokorrektur generieren und als "ChatBot" in eine natürlichsprachliche Konversation treten. ChatGPT wird von verschiedenen Unternehmen und Organisationen genutzt, um ihre Kunden besser zu bedienen und Benutzererfahrungen zu verbessern.
Wie funktioniert ChatGPT?
- Nicht richtig, sondern wahrscheinlich – Dieses ca. 2minütige Video gibt einen kurzen Einblick in die Funktionsweise von ChatGPT.
- ChatGPT 1, 2, 3, 3.5, 4, ... – In diesem ca. 16minütigen Video erklärt Professor Eudard Heindl mehr über die Hintergründe und Entwicklung von Neuronalen Netzwerken.
Für welche Zwecke kann man ChatGPT vor dem Hintergrund seiner Funktionsweise unbedenklich verwenden, und in welchen Fällen sollte man von einer Verwendung besser absehen? Der Entscheidungsbaum klärt auf.
Soll ich's wirklich machen, oder lass' ich's lieber sein? – Was sagt ChatGPT selbst dazu?
Wir haben nachgefragt
"Wann soll / kann ich dich denn nutzen und wann besser nicht?"
Die Antwort von ChatGPT
"Als Sprachmodell ist meine Hauptfunktion, auf Fragen zu antworten und Informationen zu liefern [...]
Es gibt jedoch einige Einschränkungen bei meiner Nutzung. Ich bin in der Lage menschenähnliche Gespräche zu führen, aber ich bin kein vollständiger Ersatz für menschliche Interaktionen. Wenn es um komplexe Themen geht, die spezielle Fachkenntnisse erfordern, kann es sinvoller sein, einen Experten auf diesem Gebiet zu konsultieren.
Außerdem kann ich manchmal ungenaue oder unpassende Antworten liefern, insbesondere wenn die Frage unklar oder mehrdeutig ist. [...]"
Freundlicherweise weist ChatGPT ab dem zweiten Absatz selbst auf wichtige Einschränkungen (Ergänzungen siehe nächster Abschnitt) hin, wie
- fehlende Fachkentnisse bei komplexen Themen oder
- Ungenauigkeiten in Antworten (was ggf. etwas "untertrieben" ist)
... und fordert schließlich folgerichtig auf, "kritisch zu denken und andere Quellen zu konsultieren", um die Korrektheit des generierten Outputs zu überprüfen.
Einschränkungen von ChatGPT
Bei der Verwendung von ChatGPT sollte ein Bewusstsein für Einschränkungen des Tools vorhanden sein:
- Nicht richtig, sondern wahrscheinlich
ChatGPT ist nicht darauf trainiert, eine möglichst korrekte Antwort auszugeben, sondern eine, die mit hoher Wahrscheinlichkeit passt. Es errechnet also, wie wahrscheinlich ein Wort dem letzten folgt (auf der Grundlage seines Trainingskorpus).
Das heißt, mit ChatGPT erzeugter Output sieht potentiell sehr überzeugend faktisch korrekt aus, muss aber nicht korrekt (richtig) im Sinne des oben genannten Fakten-Wissens sein. - Fragwürdige Quellangaben
Fragt man ChatGPT nach Quellen, so werden Quellenangaben nach stochastischen Prinzipien erzeugt. Diese Quellen sehen sehr realistisch aus und verweisen oft auch auf existierende Journals, Bücher oder gar Pharagraphen, jedoch existieren diese Quellen in der Regel nicht in der angegeben Weise.
(einen Einblick gibt das folgende 2-minütige Video) - ChatGPT ist eine Text- und keine Rechen-KI.
"Gerechnet" werden kann nur das, was trainiert wurde und dann ebenfalls, basierend auf Wahrscheinlichkeiten, ausgegeben wird. - Kein aktuelles Wissen
Die derzeitige Version ist nur mit Daten bis 2021 trainiert.
Eine Anbindung in der Suchmaschine Bing im Browser Edge oder die Nutzung von Add-Ons wie WebChatGPT können diese Einschränkungen reduzieren. Denken Sie bei der Installation von ggf. ungeprüften Browser-Add-Ons daran, dass ein Browser-Add-Ons Zugriff auf alle im Browser vorliegenden Daten erhält.
Während ChatGPT das ZLL der HFU wahlweise als "Zentrum für Logistik und Lieferkettenmanagement", als "Zentrum für Lehrerbildung und Lehrerqualifizierung" und erst bei mehreren Nachfragen korrekt das "Zentrum für Lehren und Lernen" ausgibt, findet ChatGPT bei Bing auf Anhieb die korrekte Lösung.
Einsatzmöglichkeiten
Prompt Engineering
Prompts sind Arbeitsaufträge, die man an eine KI übergibt.
Beim Prompt-Engineering versucht man die Prompts zu verbessern, so dass das Ergebnis so präzise wie möglich ist.
Unsere Top-Tipps für gute Prompts:
- So viel Kontext und Info wie möglich, beispielsweise:
- gewünschte Aktion (erklären, zusammenfassen, verständlicher formulieren, Überschriften / Gliederungen formulieren usw.)
- im gewünschten Stil (höflich, kollegial, für einen Vorgesetzten, als Marketing-Text, für Social Media usw.)
- für die gewünschte Zielgruppe (für einen Laien, für ein Grundschulkind, für einen Kollegen usw.)
- unter Berücksichtigung des inhaltlichen Kontextes (z.B. Vorwissen, Vorerfahrung, Schlüsselwörter usw.)
- unter Berücksichtigung von angegebenen Beispielen
- Klare Definition der Aufgabe / des Outputs beispielsweise
- Länge des Textes
- Format (Mind-Map, Tabelle, Text, Stichworte)
Beispiele
Nicht:
Stell mir Klausurfragen zum Thema "Einsatz von Videos in der Lehre"
Sondern:
Stell mir 5 Klausurfragen zum Thema "Einsatz von Videos in der Lehre". Ich studiere XYZ. Das Thema ist "Einsatz von Videos in der Lehre". Durchgenommen haben wir zum Beispiel das SAMR-Modell, verschiedene Videoformate, verschiedene Forschung zum Thema Video.
Mein Prof. stellt gern Klausurfragen, in welchen wir differenziert Dinge begründen sollen. Zum Beispiel: Begründen Sie, warum das SAMR-Modell ein oder kein gutes Modell ist in Bezug auf den Einsatz von Videos in der Lehre.
Diskutieren Sie zwei aktuelle Forschungsergebnisse.
Nicht:
Schreib mir eine Mail, indem ich mich für einen Termin entschuldige, den ich nicht wahrnehmen kann.
Sondern:
Schreib mir eine Mail, indem ich mich für einen Termin entschuldige, den ich nicht wahrnehmen kann. Schreibe 3 Sätze an meinen Kollegen. Leider habe ich einen Arzttermin. Wir sind miteinander im Umgang per Du und eher informell.
Zu guter Letzt: Fragen Sie ChatGPT, welche Infos er benötigt und chatten Sie mit ihm:
Lassen Sie sich neue Antworten generieren über "Regenerate response" oder chatten Sie mit ChatGPT, indem Sie im Nachgang an eine nicht zufriedenstellende Antwort weitere Infos zur Verfügung stellen, bis Sie mit dem Output zufrieden sind.
Quellen: ChatGPT, https://shribe.de/chatgpt-prompt-engineering/
Ihre Ansprechpersonen
Sie sind auch in der Lehre tätig und wünschen sich Unterstützung und Austausch?
Melden Sie sich gerne bei unserem Learning Services Team: E-Mail Anwendung wird gestartet:learning-services@hs-furtwangen.de
